Ông Tôn
Nhồi máu cơ tim cấp, bệnh mạch vành
Phẫu thuật bắc cầu động mạch vành không bơm (OP-CABG)
Ông Tôn 59 tuổi, đang chuẩn bị nghỉ hưu để hưởng thụ cuộc sống, sau một ngày bận rộn, ông đột nhiên cảm thấy đau ngực. Sau khi nghỉ ngơi vẫn không thuyên giảm, kéo dài 4 giờ, do cơn đau tăng lên không thể chịu đựng được, gia đình gọi xe cấp cứu 120 đưa ông đến bệnh viện địa phương. Chẩn đoán là "bệnh mạch vành, nhồi máu cơ tim cấp, suy tim độ III, đái tháo đường týp 2". Sau khi điều trị bằng giãn mạch vành, điều chỉnh mỡ máu, hạ nhịp tim, chống đông máu, cơn đau ngực đã giảm. Nhưng không ngờ 3 ngày sau, ông Tôn lại xuất hiện đau ngực, kéo dài hơn 30 phút. Mặc dù có giảm sau khi điều trị bằng thuốc, nhưng hiệu quả không tốt. Bác sĩ bệnh viện địa phương đề nghị chuyển đến bệnh viện tuyến trên để điều trị.

Kết quả siêu âm trước phẫu thuật
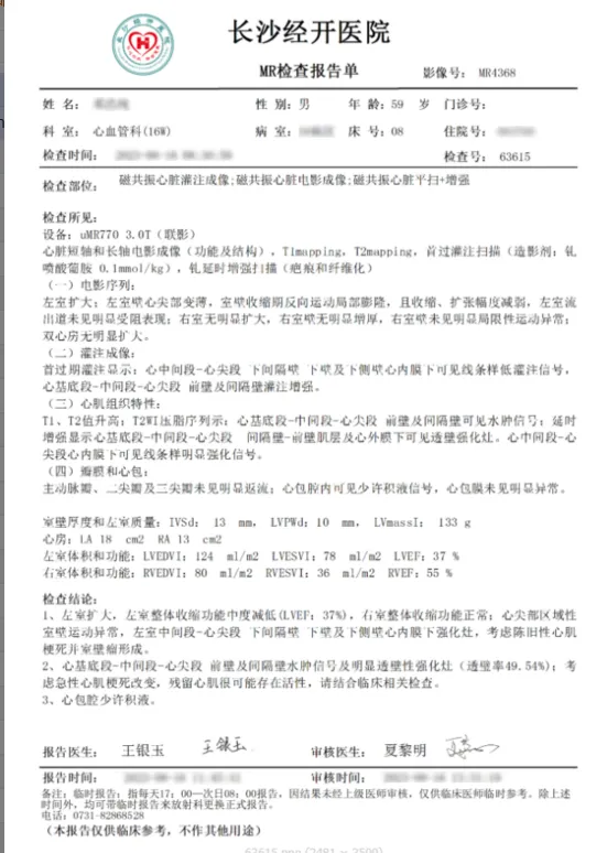
Kết quả chụp cộng hưởng từ trước phẫu thuật
Khi ông Tôn và gia đình tham khảo ý kiến các bệnh viện khác trong tỉnh, đều được thông báo rằng phải sau khoảng một tháng kể từ giai đoạn cấp của nhồi máu cơ tim mới có thể tiến hành phẫu thuật. Ông Tôn và gia đình rất lo lắng vì cơn đau ngực tái phát nhiều lần, lo ngại có thể xảy ra tình huống bất ngờ trong thời gian chờ đợi. Vì vậy, họ tìm kiếm sự giúp đỡ khắp nơi. Sau đó, thông qua giới thiệu của bạn bè, ông biết được rằng giáo sư Lạc Vạn Tuấn tại Bệnh viện Kinh tế Kỹ thuật Trường Sa là người đoạt giải "Dao vàng Trung Quốc", đã thành công thực hiện nhiều ca phẫu thuật khó. Vì vậy, gia đình đã đưa ông đến thẳng Bệnh viện Kinh tế Kỹ thuật Trường Sa, nhập viện trực tiếp vào khoa Tim mạch của bệnh viện chúng tôi. Giáo sư Lạc Vạn Tuấn thuộc khoa Phẫu thuật Tim mạch lớn đã tìm hiểu kỹ về tình trạng bệnh của ông Tôn, bổ sung và hoàn thiện các xét nghiệm liên quan. Khi chụp cộng hưởng từ tim, phát hiện nhồi máu cơ tim và hình thành phình thành thất. Sau khi đánh giá, các khoa Tim mạch nội và ngoại của bệnh viện chúng tôi xác định rằng bệnh nhân này không phù hợp để đặt stent, bị bệnh nhiều nhánh mạch, nhưng bệnh nhân vẫn có cơn đau thắt ngực khó kiểm soát, cần phải tiến hành phẫu thuật bắc cầu động mạch vành càng sớm càng tốt. Thực hiện phẫu thuật bắc cầu động mạch vành cho bệnh nhân nhồi máu cơ tim cấp có độ khó cao và nguy cơ rất lớn. Nhưng để cứu sống bệnh nhân kịp thời, sau khi đánh giá nghiêm ngặt chỉ định phẫu thuật cho bệnh nhân, giáo sư Lạc Vạn Tuấn đã quyết định thực hiện phẫu thuật bắc cầu động mạch vành không ngừng tim không tuần hoàn ngoài cơ thể.

Kết quả siêu âm màu sau phẫu thuật

Sau khi chuẩn bị kỹ lưỡng trước phẫu thuật, giáo sư Lạc Vạn Tuấn và phó giáo sư Lưu Thắng thuộc khoa Phẫu thuật Tim mạch lớn đã dẫn đầu đội ngũ, với sự phối hợp chặt chẽ của nhiều khoa như gây mê, phòng mổ, đã thành công thực hiện phẫu thuật bắc cầu động mạch vành không tuần hoàn ngoài cơ thể (Off-pump coronary artery bypass grafting) và phẫu thuật lột nội mạc động mạch vành (Coronary artery endarterectomy) cho bệnh nhân khi tim vẫn đập. Trong phẫu thuật, đã bắc 3 cầu nối. Sau phẫu thuật, bệnh nhân được chuyển vào ICU để theo dõi. Ngày hôm sau, đã thành công cai máy thở và rút ống nội khí quản. Sau khi được theo dõi sát sao tại ICU, điều trị tích cực và phục hồi sau phẫu thuật, ông Tôn đã xuất viện sau hơn mười ngày.

Gần đây, khi ông Tôn đến bệnh viện tái khám, ông đã đặc biệt tặng một tấm bằng khen, nói rằng: "Tôi muốn cảm ơn Bệnh viện Kinh tế Kỹ thuật, cảm ơn giáo sư Lạc Vạn Tuấn đã cứu mạng tôi, cảm ơn các nhân viên y tế ICU và tim mạch đã chăm sóc tôi tận tình, các bạn thật tuyệt vời!" Kết quả tái khám của ông Tôn rất tốt, điều này khiến ông rất vui mừng. Ông nói rằng sau phẫu thuật không còn đau nữa, mọi thứ đều trở lại bình thường, có thể tận hưởng cuộc sống tốt đẹp rồi.
Nếu quý khách có bất kỳ câu hỏi hay thắc mắc liên quan đến phương pháp điều trị cần tư vấn, quý khách có thể liên hệ với chúng tôi thông qua Hotline, Email hoặc tư vấn online trực tiếp. Ngoài ra, quý khách cũng cũng có thể đặt lịch khám trực tiếp tại Bệnh viện JingKai Trường Sa, để được tư vấn bởi các bác sĩ, chuyên gia giàu kinh nghiệm của chúng tôi..